مشاوره مدیریت فرایند کسب و کار
دوره جامع مدیریت فرایند
در جستجوی چه چیزی هستید ...
  • خانه
  • خدمات
  • محتواها و دوره‌ها
    • دوره‌ آموزشی
      • دوره جامع مدیریت فرایند
      • دوره رایگان مدیریت فرایند
    • محتوای آموزشی
      • وبلاگ
      • محصولات
  • درباره من
  • پروفایل کاربری
مشاوره مدیریت فرایند کسب و کار
  • خانه
  • خدمات
  • محتواها و دوره‌ها
    • دوره‌ آموزشی
      • دوره جامع مدیریت فرایند
      • دوره رایگان مدیریت فرایند
    • محتوای آموزشی
      • وبلاگ
      • محصولات
  • درباره من
  • پروفایل کاربری

bpms

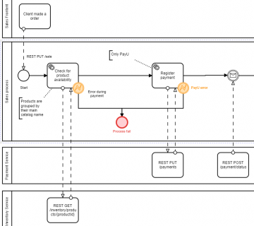
تفاوت مدیریت فرآیند های کسب و کار BPMN با BPMS

تفاوت مدیریت فرآیند های کسب و کار BPMN با BPMS

Avatar for daliriDaliri۴ دی, ۱۴۰۰
تفاوت مدیریت فرآیند های کسب و کار BPMN با BPMS کسب‌وکارها برای همگام شدن با ... ادامه مطلب

نرم‌افزار کاموندا (Camunda) چیست و چه قابلیت‌هایی دارد؟

Avatar for daliriDaliri۱۸ خرداد, ۱۴۰۰
نرم افزار کاموندا (Camunda) چیست و چه قابلیتهایی دارد؟ کاموندا یک پلتفرم مبتنی بر جاوا ... ادامه مطلب

چگونه نرم افزار BPM انتخاب کنیم؟

Avatar for daliriDaliri۲۶ اردیبهشت, ۱۴۰۰
انتخاب نرم افزار برای اجرای تکنولوژی مدیریت فرایند کسب و کار, به پوشش دادن کل ... ادامه مطلب
نصب نرم افزار بیزاجی

گزارش‌ های بیزاجی (Bizagi)

Avatar for daliriDaliri۱۸ اردیبهشت, ۱۴۰۰
گزارش های بیزاجی (Bizagi) در مقاله قبلی به برسی چگونگی نصب نرم افزار بیزاجی پرداختیم. ... ادامه مطلب
بیزاجی

نرم افزار بیزاجی (Bizagi ) چیست؟

Avatar for daliriDaliri۱۷ فروردین, ۱۴۰۰
نرم افزار بیزاجی نرم افزار بیزاجی نرم افزار بیزاجی  نرم افزار بیزاجی ، ابزاری جامع ... ادامه مطلب

سیستم مدیریت فرآیند کسب و کار (BPM) چیست؟

Avatar for daliriDaliri۵ بهمن, ۱۳۹۹
سیستم مدیریت فرآیند کسب و کار ابزاری برای حمایت از ابتکارات BPM بوده و روشی ... ادامه مطلب
سیستم مدیریت فرآیندهای کسب و کار

سیستم مدیریت فرآیندهای کسب و کار

Avatar for daliriDaliri۱۹ آذر, ۱۳۹۹
سیستم مدیریت فرآیندهای کسب و کار (BPMS) فرآیندی حلقوی در جهت طراحی، اجرا، نظارت و ... ادامه مطلب

آخرین مطالب

  • برگزاری سه دوره کنفرانس مدیریت فرایند
  •  اصولا مدیریت فرآیندهای کسب و کار چیست؟
  • نحوه ایجاد دقیق ماتریس RACI از دیاگرام فرآیند BPMN در نرم افزار ویژوال پاردایم
  • OKR چیست؟ تعریف و مثال
  • نقش های فرآیند – مالکان فرآیند چه کسانی هستند؟

محصولات

  • وبینار مدیریت فرایند وبینار نقشه راه استقرار مدیریت فرایندها 40,000 تومان
  • چارچوب برای غلبه بر مشکلات ارزیابی چارچوبی مبتنی بر APQC-PCF برای مقایسه آفرهای خدماتی در پروژه‎های تحول کسب و کار 20,000 تومان
  • مدیریت تغییر مطالعه موردی مدیریت تغییر 10,000 تومان
  • اتوماسیون فرایند رباتیک کتاب الکترونیک: ترجمه اتوماسیون فرایند رباتیک برای مبتدیان 48,000 تومان
  • ترجمه استاندارد DMN کتاب الکترونیک: ترجمه استاندارد DMN 69,000 تومان

درباره سیداحمد دلیری

  • بنیانگذار شرکت توسعه راهکار جهان مدیر
  • طراح دوره‌های بلندمدت و تخصصی مدیریت فرایند
  • مدرس سازمان مديريت صنعتي، سماتک، آریانا، بامداد و …
  • نويسنده ۹ کتاب تخصصی و مقالات معتبر حوزه BPM
  • مدیر پروژه‌های تحلیل و طراحی سامانه‌های ملی کشور و بیش از 30 شرکت و سازمان
  • مدیر پروژه طراحی سامانه‌های ملی

آخرین مطالب

  • برگزاری سه دوره کنفرانس مدیریت فرایند
  •  اصولا مدیریت فرآیندهای کسب و کار چیست؟
  • نحوه ایجاد دقیق ماتریس RACI از دیاگرام فرآیند BPMN در نرم افزار ویژوال پاردایم
  • OKR چیست؟ تعریف و مثال
  • نقش های فرآیند – مالکان فرآیند چه کسانی هستند؟
  • تقابل تحلیل کسب و کار و مدیریت فرایند

ارتباط با من

  • تلفن تماس02186051598
  • پست الکترونیکیsa.daliri@gmail.com
تمامی حقوق مادی و معنوی متعلق به سایت مهندس سید احمد دلیری می‌باشد.
درباره من